首页
概况
新闻动态
实践金课
红色筑梦实践
大创立项实践
专创融合实践
创业大赛实践
课程建设
课程育人体系
专创融合教学方法
优秀导师
双创平台
斯坦福——创新创业导师课程实验中心
大学生创业园
启迪之星
重大赛事
中国“互联网+”大学生创新创业大赛
“创青春”全国大学生创业大赛
“挑战杯”全国大学生课外学术科技作品竞赛
其他赛事
创越者说
政策文件
政策解读
双创政策
常用下载
通知公告
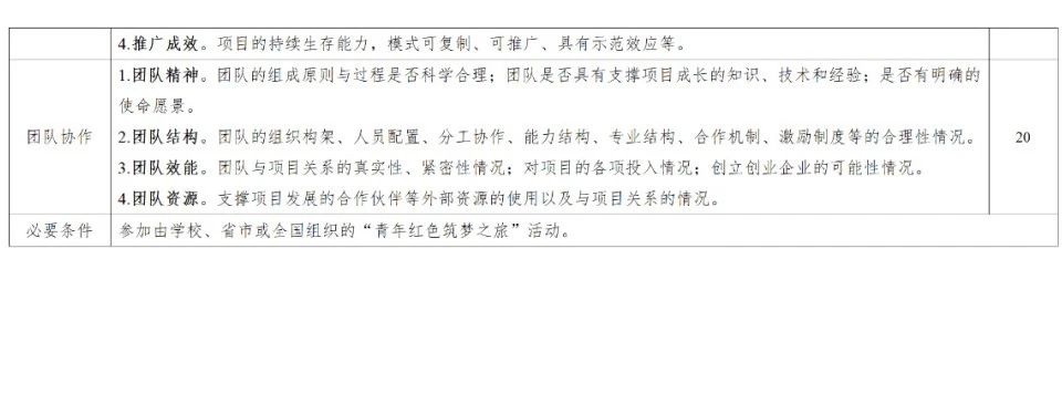
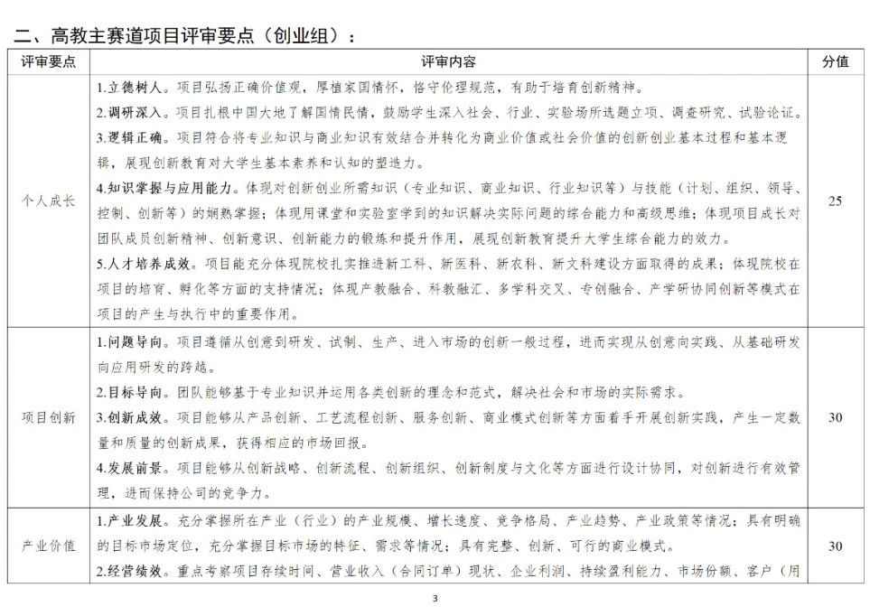
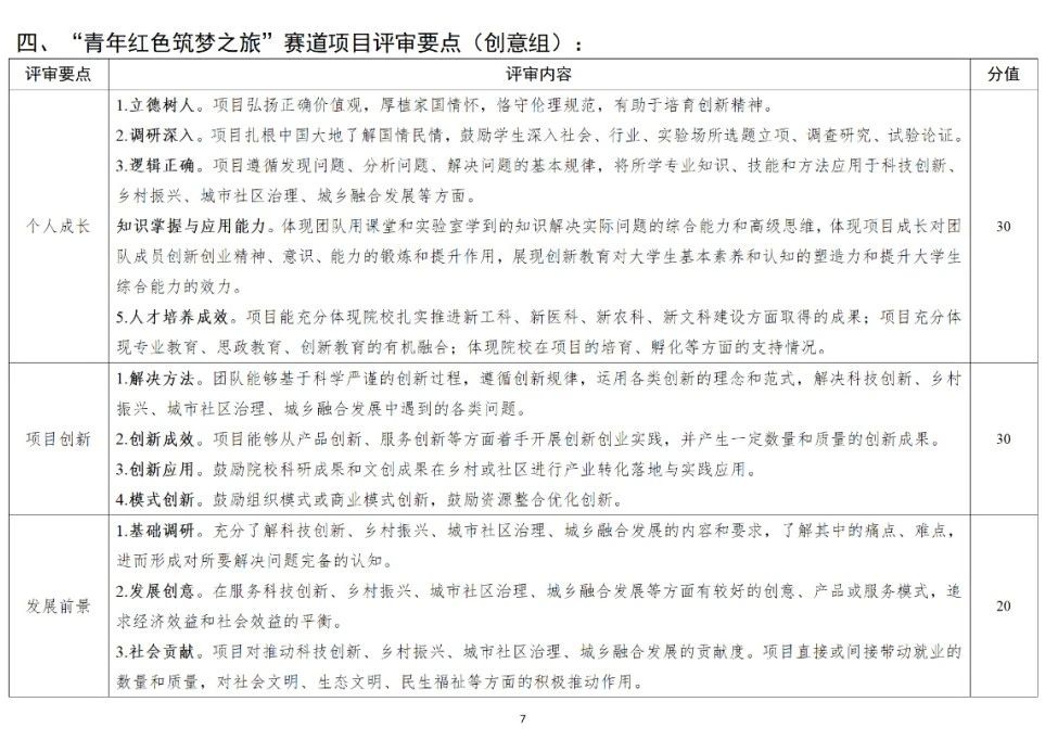
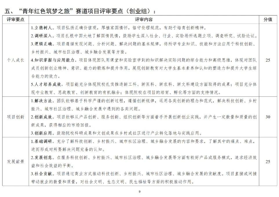
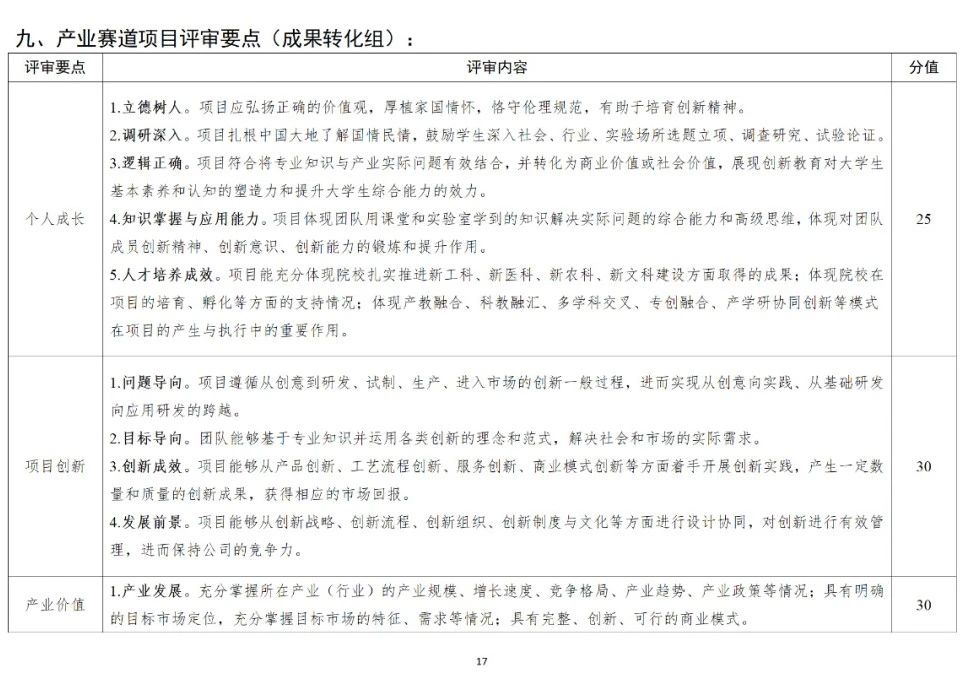
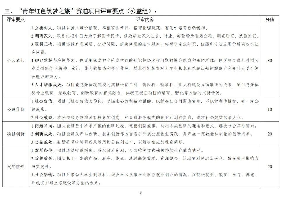
参赛必看!中国国际大学生创新大赛(2025)评审规则公布!
近日,教育部发布了《关于公布中国国际大学生创新大赛(2025)评审规则的通知,参赛的老师同学们一起来看看如何把握得分项,取得好成绩吧!